Leads are people who have shown an initial interest in buying a product or service. Lead nurturing involves a series of actions taken by marketers to build a relationship with potential customers, increase their interest in the product or service, and ultimately convert them into paying customers. This can include activities such as personalizing communication, providing relevant content, and special offers.
A big part of lead nurturing involves educating and communicating value to potential customers.
This post will look at how to nurture leads online and how it can tie into your other marketing efforts.
Definitions:
- Lead- A contact you have acquired but you don’t know how serious they are about making a purchase
- Prospect- A contact who is a good fit for your products and services based on having a budget, authority, and timeliness to make a purchase
- Customer- A contact who has made a purchase
Why Should You Nurture Leads?
Consider normal human relationships and how they evolve and grow over time through interaction.
Businesses can apply the same concept to people who are yet to make a decision to buy. People tend to buy more from businesses that they connect or interact with.
Here is a breakdown of why you need to nurture your leads.
1. Lead nurturing increases the possibility that leads will become customers
A study by Marketo shows that companies that excel at lead nurturing will get 50% more sales-ready leads than companies that do not; and at 33% less cost.
2. Lead nurturing increases the average purchase value per lead
Annuitas did a study showing that nurtured leads spent 47% more money. That makes sense because if people understand their needs and the value a business provides, they will know what upsells, complementary products, and options to add to their initial purchases.
3. Lead nurturing helps quicken the sales process
Market2Lead found that businesses that ran nurturing campaigns had a 23% shorter sales cycle than those that did not. Why? Because once people get information that helps them make a purchase decision they can become paying customers faster.
4. Lead nurturing builds reputation
The right content builds trust and positions a business as “expert” in its field. This strengthens a brand and can end up in more sales.
5. Lead nurturing helps businesses understand more about people and their needs
Lead nurturing via email and even text messages, social media, or chatbots, can breed interaction since some people will reply to messages. Businesses can find insights from these replies. The insights can help the business optimize its marketing, products, and services, leading to more sales and better customer satisfaction.
Lead Nurturing Must Align With The Buyer Journey and the Marketing Funnel
Customers tend to go through four steps before they make a purchase. These are awareness, interest, consideration and decision/conversion. Its visualization is what is known as the buyer journey. Marketers use the buyer journey to map out their initiatives and communicate relevant information to people at the different stages.

Buyer Journey
The buyer journey is a concept which appears in different forms. Steps in the buyer journey are complex and unique for different types of products and services.
Rather than trying to use this buyer journey, understand the thought processes of a person from the first time they find your business to the time they turn into customers. Use past experiences and information from customers to come up with the buyer journey that applies to your specific business. Here are a few examples of buyer journeys:
Mobile Phone Purchase Journey (Source: McKinsey)
- Awareness-Search online
- Interest-Visit website
- Consideration-Read reviews and comparisons
- Decision-Make purchase decision
For Software as a service solutions such as SalesForce, Mailchimp, etc, the buyer has a different process (Source:Gartner)
- Awareness–Identify the opportunity/problem– The person identifies the need for a CRM, mailing tool or other software.
- Interest– Identify requirements and consider options– The potential customer finds out what features or capabilities they need. They then visit different websites to compare suppliers, their features, support, and pricing.
- Consideration– Engaging vendors — Potential customers contact vendors
- Purchase
The marketing funnel maps how marketing(businesses) respond to the buyer journey. It is in three sections, the top of the funnel (TOFU), the middle of the funnel (MOFU), and the bottom of the funnel (BOFU).
- Top of the funnel= Awareness
- Middle of the funnel=Interest and Consideration
- Bottom of the funnel = Decision
One of the best ways to identify audience needs is via social media. This is because people often comment on social media ads and posts. So if the goal of an ad or post was to attract new leads and people commented, they probably asked questions. Read through the questions and find out what questions appear frequently.
Also, look at the types of inquiries you get through other sources e.g direct message, email and website chatbot and sort them. Inquiries that ask basic high level questions about the product or service will often be top of the funnel. Such questions can be; What are your services? Where can I find a product list? What are the prices? What’s the location? Etc.
As people learn more they may ask about more details in the interest and consideration stage. Such details can include features, buying process, case studies, portfolios, and testimonials. Here, people want to make a judgment on whether your products/services are what they see in earlier communications. More importantly, they are evaluating the product against their needs.
At the decision stage, you may find people negotiating the prices or the package they want to buy. They may also inquire about installation, setup, and other details that point to their willingness to make a purchase.
Other ways to understand people include conducting surveys, calls and physical interactions.
Use tools such as Hotjar and Google Optimize to understand how people consume content, respond to content, and interact with the website.
To recap:
- Base lead nurturing content key selling points and how they align with customer needs. You can understand these needs through comments, questions that people ask frequently at different stages, and surveys
- Target different content to relevant stages in the buyer journey
- Use surveys and tools that track how people interact with content to understand what is more important to your audiences
- Run tests to validate or challenge your conclusions
In the next sections, there’s more about lead nurturing at different stages in the marketing funnel.
1. Top of the Funnel / TOFU (Awareness)
Goal: To acquire leads and get them to engage with your business.
Aimed at: People at the awareness stage of the buyer journey.
This is the first interaction between leads and your business. The first thing is you communicate the service or product then get peoples’ information usually via a form where they give their contacts. Tracking cookies are another way to collect information about website visitors. Cookies track browsing habits and collect info that helps you target website visitors with remarketing and retargeting advertisements.
Retargeting and remarketing adverts are adverts that target people who have already visited your website or mobile app.
(Pro Tip: If using cookies, always display a cookie notice on the website so that new visitors can know that the website will track their browsing).
Since Google is phasing out cookies, it’s better to focus on collecting customer contacts.
If you intend to send direct messages such as emails, get explicit consent from leads. An easy way to do this is to use checkboxes. Add a checkbox to online and physical forms and ask people to mark whether they give you permission to send them emails or other communications.

A checkbox that people must tick to receive your communications
Besides advertising, your business can acquire potential customers at the awareness stage through:
- Expos
- Cold emails
- Search Engine Optimization
- Referrals
- Webinars
- Blog signups
- Advertising
Summarily, content at the awareness stage should:
- Attract, potential customers usually by communicating standout features and benefits of your products in an appealing manner
- Get people’s contacts (via forms) or user data (via cookies) that allows further communication with your business
- Get leads to trust your brand
- Get leads to engage
What To Tell Leads At The Awareness Stage
Send out educational information that establishes thought leadership through blog posts, videos, infomercials, and emails.
Example: A company sells marketing services. When a person lands at the Services page on the website, they get a prompt to sign up to the mailing list. Then they receive emails explaining how to increase marketing efficiency and how to create highly effective marketing strategies.
2. Middle of the Funnel / MOFU (Interest and Consideration)
Goal: Turn leads into sales-ready prospects
Aimed at: People at the interest, and consideration, stages of the buyer journey.
There are several ways to reach leads depending on how a business operates and the type of contacts it collects.
A nurturing campaign should use the means of communication that is most effective for the target audience. For instance, if the target audience is old people in Kenya who live in rural areas, tv and vernacular radio might be the best media for lead nurturing efforts.
Communication can be via:
- Remarketing ads
- Retargeting ads
- Push messaging
- TV
- Newspapers
- Out of home advertising
- Nurturing emails
- Webinars
- Phone calls
- Direct mail
- Meetings
- Shows
- Product demos
- Events
Messaging at this stage aims to educate the lead on the available solutions and key considerations.
What To Tell Prospects At The Interest and Consideration Stages
Here the person needs to get a clear idea of the potential impact and purpose of the product.
Content at this stage should acknowledge your leads’ pain points and propose solutions without being too salesy.
Share educational content, buying guides, case studies, testimonials, and market reports. Informative webinars are also a good channel for nurturing leads at this stage.
3. Bottom of the Funnel /BOFU (Decision) Content
Leads who show that they are closest to making a purchase move from being leads to prospects. Each business has a different definition of leads and prospects whether hot, warm, or cold.
What To Tell Prospects At The Decision Stage
Here, the prospect needs offers or opportunities to buy. So content can include an email or ad offering free consultation, product demo, case studies, testimonials, third-party reviews, promos, or a simple sales offer reinforcing benefits.
There are a few other lead nurturing concepts that can help you create an efficient and high performing lead nurturing operation. These include personalization, and lead scoring. More about those concepts below.
1.How to Personalize Content
When running the campaign, ensure that each potential customer will feel like your business talks specifically to them. How? By segmentation and automation.
When a lead moves from the awareness to the interest stage, a combination of preset triggers can help ensure the person keeps receiving personalized and relevant content. This works whether via email, text and social media messages, or even chatbots.
First, some definitions:
- Segmentation- Categorizing contacts according to behavior, demographics, and other data.
- Triggers- Actions or factors that cause messages to be sent. Triggers also determine which messages to send. You can also use triggers to tell the automation software when to move a person from one segment to another after they perform an action or other criteria.
Note that there must be team alignment about how the lead nurturing process works and the definitions. Ensure a clear agreement within stakeholders on the differences between cold, warm, qualified, and hot leads as well as prospects. Here stakeholders can be the sales team, marketing team, and the management.
Segmentation
Segmentation simply means putting potential customers into separate categories or lists. These categories will usually point to differences in customer needs, or different roles in BANT, or different stages in your marketing funnel.
For instance, a parent who enquires about a college course for their son thinks differently than the son. The son may be more interested in the skills growth and learning methodology, and even “coolness” of the college. A parent may be more concerned about tuition fees and employability after the course. A good salesperson will know to address these different concerns. A good lead nurturing campaign will also cater to such different concerns.
Segmentation can also depend on media consumption habits. If young men don’t check their emails, but use SMS and WhatsApp, the campaign will send WhatsApp or SMS to the son. On the other hand the parents in that area might read emails, then the school should send emails.
You can use attributes, stages in the marketing funnel, and behaviors to create distinct lists. Then you can focus on sending personalized content to members of these separate lists.
Segmentation often works on two levels. The first is demographics and the second is behavioral. Behavioral segmentation works hand in hand with the different stages of the marketing funnels from the top of the funnel, middle of the funnel, and bottom of the funnel.
a. Segmentation Based on Demographics
This is the basic level of segmentation. Examples of demographics include:
- Age
- Gender
- Geographical region
- Profession
- Position held at an organization
For instance, if selling educational school books for high schools in Kenya, a business might create lists with names of tutors separate from lists with names of their parents. (The assumption in this particular example is that students don’t participate in the purchase process).
Tutors and parents participate in the process of searching for and buying school books (especially in Kenya, this might not be the case in other countries). Tutors might be curious about whether the materials are endorsed by other schools and education regulators. Parents might want to know prices and whether tutors recommend these books.
A marketer will create lead nurturing content that speaks about endorsements by regulators and send it to tutors. The marketer will create content that shows what tutors say about the books, special offers, and prices and share it with parents.
An e-commerce business can segment based on age, gender, and geography. All these factors can influence purchase behavior for various types of goods ranging from clothing, electronics, and beauty products.
If selling services or goods to businesses, one criterion is to segment the audience based on rank e.g CEO can be in a different segment while procurement managers, mid-level managers, and other specific professionals fall in their own segments.
When selling an IT solution, it is ideal to use relevant technical language when sending emails to the IT manager. But use simpler language that communicates high-level financial and operational benefits such as cost savings to the CEO and other members of the C-Suite.
Segmentation Based on Behavior
This is the type of segmentation that helps send relevant and personalized communications at all points in the buyer journey/marketing funnel. Behaviors here simply point to actions a lead takes based on information they receive.
First, identify the behavior to track among leads and prospects. For instance, an e-commerce store might track behaviors/actions such as add to cart, the opening of coupons, link clicks, and landing page visits.
These actions will then indicate that the person should receive specific communications. The actions can also form a basis to move people from one segment to another e.g top of the funnel to the middle of the funnel segment. You can even time how the communication is sent e.g send people a reminder to redeem their coupon one day after they clicked on a coupon but did not redeem it.
In a nutshell, the same actions that help you know what message to send can also point to where the customer is in the marketing funnel.
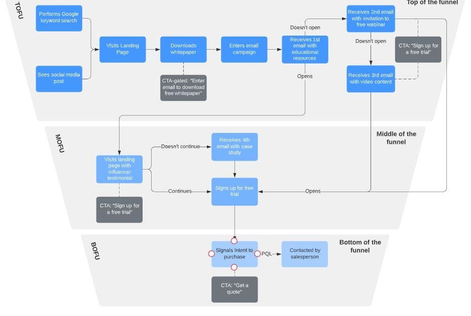
For example, when selling software, the strategy might be to drive traffic to a landing page. On the landing page, the goal might be to get people to download a whitepaper. After leads download a whitepaper, the next step is to get the lead to sign up for a free trial. After the lead signs up for the free trial, the next step is to sell the software to them.
Here is how the automation workflow might look:

Sample Lead Nurturing Flowchart
Actions that determine what email someone is to receive in this workflow include link clicks(links in the emails), sign-ups for free trials, or a purchase.
Points to note:
- If someone doesn’t move down the funnel after exhausting the emails, they can be moved to a different audience that receives monthly newsletters. In future, the business can try to re-engage such leads and some might end up being customers.
- You can set different sending times e.g. 2 days after email 1
- Webinars, texts, and other nurturing activities can replace emails depending on the audience
Lead Scoring
The science or art that helps marketers and salespeople know how close someone is to purchasing is called lead scoring. You learn how to score leads after studying the behaviors and qualities of those who often end up becoming customers versus those who do not. With this information, businesses can know when to make a sales offer. An ideal customer usually meets four criteria:
- They have the money to buy (Budget)
- They have the authority to decide to buy (Authority)
- They have the need for the product or service (Need)
- They have the urgency to make the purchase within a timeline (Timeline)
The words in brackets at the end of each criterion are Budget, Authority, Need, and Timeline, usually abbreviated as the BANT framework.
In the lead nurturing workflow, it is useful to collect information that gives insights into the purchasing roles and commitment levels of leads. Tailor the questions in inquiry, contact, and application forms so that as potential customers fill them, you learn whether they have BANT.
For instance, if a Sales and Marketing Manager fills the inquiry form for SalesForce, they can be tagged as a stronger lead than if a university student or intern fills in the same form. Consider the forms you fill to show interest in Salesforce and see how it will help their lead nurturing initiatives:

Salesforce already knows that people in particular job titles play particular roles in purchasing CRM software. So in the first section of the form, they ask for job title, and when I fill it, they already know what segment to put me, and whether I have a role in the purchase process (BANT).
Also, notice how in all the forms, Salesforce communicates a clear offer (what I must give or rather what I don’t need to have; credit card) and explains what I am signing up for.

Now Salesforce gets more data that they will use to segment leads (Number of employees tells them of the possible size of the company). A company with 1 employee might not handle enough customer data to need a CRM, a company with 50 employees might need the CRM software more. This question in the form tells Salesforce about whether I have the “Need” part of BANT. When they look at the country they can also do geographical segmentation in their lead nurturing campaigns.

Finally, Salesforce still asks me to consent to receive their communications. They also get my phone number, so they can nurture me through calls as well as emails (they collected the emails in the first section of the form. Also, note that Salesforce might collect more data about me in future interactions to help them know if I can be a customer soon or not. Then they can allocate resources to either convert me into a customer, or they can say I’m a weak lead (Unlikely to buy) and they focus on other leads who seem likelier to buy according to their lead scoring.
Lead scores can be in a range of 1 to 5 with 5 being the strongest lead and 1 being the weakest lead.
Consider segmenting leads according to their scores too, and putting optimal effort on leads with the highest scores. This should be an iterative rather than one-off process. So keep checking how the people across different lead scores end up buying and adjust lead scores and the scoring models accordingly when the data gives a good reason to.
It is important to understand that some of the criteria in BANT can be distributed e.g although a parent buys toys for a child, the need and urgency can come from the child but the money is from the parent.
In some cases, it takes a group of people to make purchase decisions, for instance in large businesses and institutions. So BANT is shared or distributed among the decision-makers.
Behavior-Based Lead Scoring
BANT is a basic framework that should work with other behavioral factors in lead scoring. Such factors can range from someone signing up for a free trial, clicking on an offer, scheduling a call, or even visiting the business. However, behaviors are usually contextual to the industry and nature of business. After all, businesses have different products, services, and audiences.
When and How to Send Communications
There’s the 4–1–1 rule. It simply means that if you send 6 pieces of communication, then the first 4 pieces of communication ought to be beneficial to the customer (usually educational).
The next 1 piece of communication can be a repost. A repost is when you share someone else’s post with your audience because it is helpful. For instance, when Apple or Microsoft shares a guide about securing passwords from a source such as Kaspersky, that info is helpful to their leads who are still considering which devices or operating systems to use.
Finally send 1 piece of self-serving content, whether a sales offer, testimonial, or any other type of communication that sells.
What if you only send 3 pieces of communication, say emails? Then the first two should be educational and the final one can be a sales pitch.
However, besides nurturing content you may send communications whose only intention is to make the potential customer perform an action. For instance, a reminder email to book a meeting, complete a half-filled form, or a reminder to check out an abandoned cart via text.
Consider such communications when planning out nurturing content. Don’t overwhelm people with communications, like sending an email many times a day. It can cause people to ignore or unsubscribe from all future messages you send.
Smoothen purchase processes so there’s no need to send lots of reminders. Then focus on sending highly useful and impactful information to the potential customers.
Space out all communications depending on the length of the sales cycle. E.g. if it is a week, do two-day intervals and no more than 3 communications. Similarly, if the sales cycle is a month, do maybe 3 emails, sending one on the first, another on the 10th day, and the last on the 20th day.
Spacing and timing is not a science, find out what works best for your business. Consider the sales cycle and overall experience of the audience.
The sales cycle here refers to how long it takes on average from the first contact to closing the sale.
Too many calls, emails, and texts can create a poor experience for your audience.
Measure Performance and Optimize
Since steps in the lead nurturing process have goals (whether to get someone to book a meeting, sign up for a free trial or click a link) then it is easy to measure the impact of each email, webinar, or other activity against these goals.
The one thing to note is that the lead nurturing process should evolve and even change as you learn more about leads and prospects and their needs. Be ready to make changes to the triggers, segments, messaging, and lead scoring models when there’s good reason to.
Tell me what you think in the comments, did you find this post helpful? Share it if you liked it.

